File list
Jump to navigation
Jump to search
This special page shows all uploaded files.
| Date | Name | Thumbnail | Size | User | Description | Versions |
|---|---|---|---|---|---|---|
| 08:35, 12 February 2026 | Av spex the logo.png (file) | 593 KB | Andrew N. Jackson | The logo for AV Spex, from the GitHub repository. | 1 | |
| 16:37, 5 February 2026 | 960px-MuPDF.svg.png (file) | 36 KB | BertrandCaron | The logo of the MuPDF tool | 1 | |
| 07:18, 18 September 2025 | DPCLogoSquare.png (file) | 29 KB | Andrew N. Jackson | Transparent version. | 2 | |
| 15:34, 5 September 2025 | Tweakpng.png (file) | 31 KB | BertrandCaron | A screenshot of the TweakPNG tool interface. | 1 | |
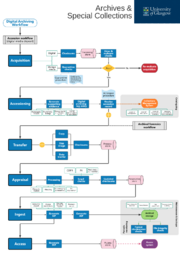
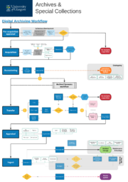
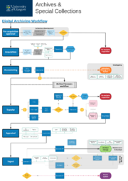
| 10:27, 24 April 2025 | 2023-06-06 Digital-archiving-workflow v0-8.png (file) | 96 KB | Carl | Version 0.8 of the digital archiving workflow at Archives & Special Collections, University of Glasgow. | 1 | |
| 10:21, 24 April 2025 | PDF-hul-133 1.jpg (file) | 226 KB | Carl | 1 | ||
| 14:32, 7 February 2024 | TNA QA Process Flow v1 (1).png (file) | 72 KB | ClaireUKGWA | 1 | ||
| 19:23, 21 January 2024 | PDF-hul-122 1.jpg (file) | 68 KB | Lindlar | 1 | ||
| 18:07, 16 October 2023 | AVmigrationflow.png (file) | 77 KB | Jose Velazquez | Audiovisual Asset Transfer Sequence Diagram with Ingestion UML | 1 | |
| 11:58, 28 September 2023 | Access-CSV form.png (file) | 148 KB | Valentijn | 1 | ||
| 13:29, 25 September 2023 | Ingest AIP creation.jpg (file) | 149 KB | Ah226 | Workflow showing the process of ingesting a new archive into University of Sussex Special Collections Archive | 1 | |
| 20:43, 2 June 2023 | Seed-Issue-Decision-Tree-20230525-ScreenSized.jpeg (file) | 143 KB | Meghly | Decision Tree illustration of dealing with seed issues in Web Archiving. | 1 | |
| 20:40, 2 June 2023 | Capture-Assessment-Processing-20230525.jpeg (file) | 162 KB | Meghly | Attempting to resize | 2 | |
| 20:19, 2 June 2023 | QA-Life-Cycle-20230525.jpeg (file) | 220 KB | Meghly | Making this smaller again! | 3 | |
| 14:18, 24 May 2023 | 2022-11 ASC UofGlasgow Digital-archiving-workflow v0-7-web.png (file) | 327 KB | Lkon115 | Version 7 of the Digital Archiving Workflow, Archives & Special Collections, University of Glasgow | 1 | |
| 10:47, 24 April 2023 | Dips Logo.jpg (file) | 59 KB | SER eGov | 1 | ||
| 15:25, 15 March 2023 | DP workflow.jpg (file) | 213 KB | KarynW | The preservation workflow | 1 | |
| 15:19, 15 March 2023 | DP workflow.JPG (file) | 213 KB | KarynW | The workflow which is followed to preserve all records in the staging area and transfer them to the final archive store. Workflow is followed based on record format. | 1 | |
| 15:16, 15 March 2023 | DP transfer workflow.jpg (file) | 178 KB | KarynW | The area of the workflow that shows the process archivists should undertake in order to transfer records to the archive staging area. | 1 | |
| 12:03, 8 March 2023 | DP accessions workflow.JPG (file) | 105 KB | KarynW | 1 | ||
| 12:28, 2 December 2022 | Coptr ADDML Fig2.jpg (file) | 43 KB | TerjePD | 1 | ||
| 13:08, 29 November 2022 | Sparqlunicorn.png (file) | 401 KB | Mtrognitz | Logo for the SPARQLing Unicorn QGIS Plugin. | 1 | |
| 21:27, 24 November 2022 | Leaflet logo.svg.png (file) | 82 KB | Sveti1 | 1 | ||
| 12:06, 7 November 2022 | Archival-forensics-workglow v0-1 web sm.png (file) | 227 KB | Lkon115 | Archival forensics workflow, Archives and Special Collections, University of Glasgow | 1 | |
| 11:42, 7 November 2022 | 2022-11 ASC UofGlasgow Digital-archiving-workflow v0-6a-web.png (file) | 480 KB | Lkon115 | 1 | ||
| 11:34, 7 November 2022 | 2022-02 ASC UofGlasgow Digital-archiving-workflow v0-6a-web.png (file) | 333 KB | Lkon115 | 1 | ||
| 11:32, 7 November 2022 | 2022-02 ASC UofGlasgow Digital-archiving-workflow v0-5-web.png (file) | 333 KB | Lkon115 | 2 | ||
| 15:06, 5 November 2022 | D2FLOGO.gif (file) | ![]() |
969 bytes | Eupalia | Disk2FDI logo | 1 |
| 15:03, 5 November 2022 | MicrOlonys435x160.png (file) | 10 KB | Eupalia | Micr'Olonys logo | 1 | |
| 13:52, 22 October 2022 | Md5checker.png (file) | 69 KB | Lindlar | Screenshot from Md5checker tool | 1 | |
| 15:52, 4 August 2022 | Preservica Ingest Diagramv2.jpg (file) | 149 KB | Hwalker | 1 | ||
| 11:46, 8 June 2022 | Coptr ADDML Fig1.jpg (file) | 17 KB | TerjePD | 1 | ||
| 09:20, 23 May 2022 | DBPTK developer.png (file) | 30 KB | Lindlar | 1 | ||
| 20:48, 5 April 2022 | Docuteam big.png (file) | 2 KB | Anef | 1 | ||
| 11:13, 6 March 2022 | COPTR 3D workflow.png (file) | 28 KB | Sveti1 | corrected the procedure for MAT files | 3 | |
| 15:05, 28 February 2022 | 3dhop.jpg (file) | 61 KB | Kieronniven | Screenshot of 3DHOP demo, from 3DHOP homepage. | 1 | |
| 14:15, 23 February 2022 | Home2022EN.jpg (file) | 214 KB | Sarah | 2 | ||
| 14:02, 23 February 2022 | Map.jpg (file) | 212 KB | Sarah | 2 | ||
| 11:10, 22 February 2022 | Cnd3dcarre.jpg (file) | 41 KB | Sarah | squareLogoCND3D | 1 | |
| 11:02, 22 February 2022 | Cnd3d long.jpg (file) | 21 KB | Sarah | CND3D logo | 1 | |
| 16:28, 21 February 2022 | Altag3D.png (file) | 122 KB | Mchay | 1 | ||
| 15:45, 21 February 2022 | Altag3D logo.png (file) | 12 KB | Mchay | 1 | ||
| 15:04, 21 February 2022 | Preserving 3D digital objects.PNG (file) | 101 KB | Mchay | 1 | ||
| 09:52, 21 February 2022 | Ssk 2 graph.png (file) | 101 KB | Mchay | 1 | ||
| 20:09, 20 February 2022 | WorkflowCND3D.png (file) | 454 KB | Xgranier | 1 | ||
| 14:39, 17 February 2022 | SmithsonianCook-logo.png (file) | 33 KB | Mtrognitz | Logo of the tool Smithsonian Cook | 1 | |
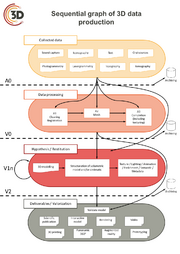
| 15:50, 16 February 2022 | GrapheSequetiel anglais png.png (file) | 219 KB | Xgranier | Sequential Graph for 3D Data Production in Cultural Heritage | 1 | |
| 12:25, 15 February 2022 | Voyager-neg.png (file) | 17 KB | Mtrognitz | Icon used by Smithsonian Voyager | 1 | |
| 13:17, 4 February 2022 | FFwebdevtoolsCOPTRwiki.png (file) | 116 KB | EMac | A screen capture of network responses displayed for the Community Owned digital Preservation Tool Registry (COPTR) wiki in the Firefox browser web developer tool (version 96.0.3). | 1 | |
| 16:58, 10 December 2021 | UKWA GSuite Add-On Example Sheet.jpg (file) | 47 KB | EMac | Wrong data in the sheet shown in the last image. | 2 |
