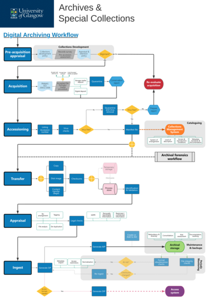
File:2022-11 ASC UofGlasgow Digital-archiving-workflow v0-7-web.png

From COPTR
Revision as of 14:18, 24 May 2023 by Lkon115 (talk | contribs) (Version 7 of the Digital Archiving Workflow, Archives & Special Collections, University of Glasgow)
(diff) ← Older revision | Latest revision (diff) | Newer revision → (diff)
Jump to navigation Jump to search

Original file(1,240 × 1,754 pixels, file size: 327 KB, MIME type: image/png)

Summary

Version 7 of the Digital Archiving Workflow, Archives & Special Collections, University of Glasgow

File history

Click on a date/time to view the file as it appeared at that time.

Date/TimeThumbnailDimensionsUserComment
current14:18, 24 May 2023Thumbnail for version as of 14:18, 24 May 20231,240 × 1,754 (327 KB)Lkon115 (talk | contribs)Version 7 of the Digital Archiving Workflow, Archives & Special Collections, University of Glasgow

The following page links to this file: