File:BX-workflow.png
Revision as of 16:29, 9 December 2021 by MichaelTobinUKGWA (talk | contribs) (Workflow for capturing a website with Browsertrix)
Size of this preview: 375 × 600 pixels. Other resolutions: 150 × 240 pixels | 701 × 1,121 pixels.
Original file (701 × 1,121 pixels, file size: 76 KB, MIME type: image/png)
Summary
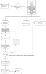
Workflow for capturing a website with Browsertrix
File history
Click on a date/time to view the file as it appeared at that time.
| Date/Time | Thumbnail | Dimensions | User | Comment | |
|---|---|---|---|---|---|
| current | 16:29, 9 December 2021 | 701 × 1,121 (76 KB) | MichaelTobinUKGWA (talk | contribs) | Workflow for capturing a website with Browsertrix |
You cannot overwrite this file.
File usage
The following page links to this file: