File:Optical media workflow.png

From COPTR
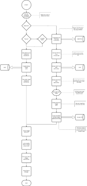
Revision as of 10:53, 2 October 2018 by KDavies (talk | contribs) (Diagram showing optical media imaging workflow for BL Flashback project)
(diff) ← Older revision | Latest revision (diff) | Newer revision → (diff)
Jump to navigation Jump to search

Original file(927 × 1,962 pixels, file size: 131 KB, MIME type: image/png)

Diagram showing optical media imaging workflow for BL Flashback project

File history

Click on a date/time to view the file as it appeared at that time.

Date/TimeThumbnailDimensionsUserComment
current14:08, 3 October 2018Thumbnail for version as of 14:08, 3 October 2018927 × 1,962 (131 KB)KDavies (talk | contribs)
14:06, 3 October 2018Thumbnail for version as of 14:06, 3 October 2018927 × 1,962 (131 KB)KDavies (talk | contribs)
10:53, 2 October 2018Thumbnail for version as of 10:53, 2 October 2018927 × 1,962 (127 KB)KDavies (talk | contribs)Diagram showing optical media imaging workflow for BL Flashback project

The following page links to this file: