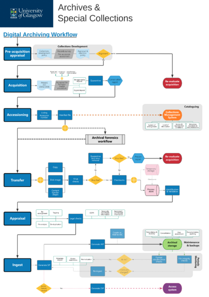
File:2022-11 ASC UofGlasgow Digital-archiving-workflow v0-6a-web.png

From COPTR
Jump to navigation Jump to search

Original file(1,654 × 2,339 pixels, file size: 480 KB, MIME type: image/png)

File history

Click on a date/time to view the file as it appeared at that time.

Date/TimeThumbnailDimensionsUserComment
current11:42, 7 November 2022Thumbnail for version as of 11:42, 7 November 20221,654 × 2,339 (480 KB)Lkon115 (talk | contribs)

There are no pages that use this file.